出品|白露会客厅
作者|博文
香港 Web3 旗帜鲜明,最大受益者,或是深圳,深港联动,前店后厂。
如今,香港虚拟资产相关新法例接连不断,监管环境日益明朗,越来越多的资深机构和初创队伍选择香港作为自己全球发展的起点,进行合规业务的拓展。
但是,香港寸土寸金,高昂成本也是很多团队的心头之痛;也正因如此,众多业内人士选择在深圳扎根落地,控制成本的同时,便于与香港紧密链接。加上深圳市政府对区块链相关技术和业务进行鼓励和扶持。如何在深圳完成人脉的拓展和资源的链接,逐渐成为众多国内虚拟资产和区块链行业团队的必修课之一。
本期文章,白露会客厅将为读者介绍深圳市信息服务业区块链协会,帮助传统资本和想要进驻深圳的团队认准优质的合作伙伴,加速团队发展和落地。
初识深圳链协
深圳市信息服务业区块链协会简称“深圳链协”,于 2019 年在深圳前海揭牌成立。4年来,协会会员从 80 多家发展到 400 多家。香港发布了打造国际虚拟资产中心的宣言后,协会参与深港联动,以前店后厂的模式,拉通深港。
郑定向任深圳市信息服务业区块链协会会长,白露会客厅主理人白露任常务副会长。
▲ 深圳市信息服务业区块链协会会长郑定向
对于 Web3.0 未来以及协会的发展,郑定向会长曾公开表示:“Web3.0 是当前技术发展的重要方向,已经给我们的社会生活带来深刻的变化。近日,好莱坞 15 年来唯一一次罢工运动,人类第一次因为 AI 大规模罢工抗议;根据世界经济论坛调查的结果:因为 AI 技术的出现,2027 年之前,全球劳工市场将陷入前所未有的“动荡的时代”。这是一个无法回避的现实,传统的产业都要尽快适应和拥抱 Web3.0。作为与传统的老钱家族沟通最为紧密的家办行业,我们应该思考,如何在 Web3.0 的发展大势下,做好家族财富的管理。”
“目前,传统机构或老钱 OldMoney,配置数字资产的比例非常低。去年大概只有 1/3 的高净值人群投资了虚拟资产,平均配置比例在 1% 以下。目前加密总市值只有 1.3 万亿美元,而整个传统 OldMoney 可投资产大约是 200-300 万亿美元。”
“深圳市信息服务区块链协会非常看好数字资产在资产配置中的发展,但目前还有一些核心问题值得深入探讨:一是安全性,加密市场安全事故频发,比如前段时间周杰伦的 NFT 被盗;二是收益保障,加密资产的收益并不是常规的数量级增长(例如 5%、10%),通常 100%、200% 都很常见,但这种收益性的保障传统机构是看不到的。此外,在日常的监管、审核以及净值公允的评估方面,也存在着很多现实的困难,这也是阻碍传统机构进场的原因。当然,未来随着数字资产生态圈的扩大,一定会驱使更多的传统资金进入这一行列。”
深圳市信息服务业区块链协会始终秉持全心全意为会员服务的宗旨,汇聚丰富政府和社会资源,坚持推动区块链赋能百行百业,特别是在实体经济领域推进区块链的实际应用。仅 2023 年,深圳市信息服务业区块链协会便与各界专业机构进行了多次会晤讨论。2023 年 4 月 12 日,香港国际投资总会执行理事长兼秘书长叶文莉女士到访深圳市信息服务业区块链协会进行交流,郑定向会长与叶文莉执行理事长深入交流了关于数据资产化的看法,共商链接深港合作、国际投资以及大湾区数据域生态圈的全面合作意向。
▲ 深圳链协与香港投资总会2023 年,4 月 16 日,联合国数字安全联盟理事长、乌克兰国家工程院外籍院士李雨航先生,中民协元宇宙工委联席会长徐亭教授、秘书长吴高斌先生,国际云安全联盟大中华区秘书长许木娣女士到访协会。郑定向会长与客人交流了对数字技术发展的看法。
▲ 深圳链协与联合国数字安全联盟2023 年 5 月 15 日,深圳市标准技术研究院国际标准化研究中心万茸茸一行到访协会。协会会长郑定向,会长助理张蕾共同接待了客人,双方就国际标准数字信息化、区块链产业发展、标准建设等方面进行了深度讨论。
▲ 深圳链协与深圳市标准技术研究院
除此以外,深圳市信息服务业区块链协会(SZBA)与香港区块链协会( Hong Kong Blockchain Association HKBA.club )共同宣布达成战略合作协议,旨在推动两地区块链产业的发展和创新,促进跨境交流与合作,包括政策对接与合作推进、资源互补与跨境交流、产学研用深度融合等多个方面,对深港互通意义重大。
▲ 深圳链协与香港区块链协会
深圳市信息服务业区块链协会为定期举办区块链行业发展趋势、经济发展热点、企业发展战略研讨,以及各类联谊活动进行行业信息分享,充分发挥行业桥梁作用。截至目前,协会已举办 3 届湾区元宇宙大会。会议邀请来自政府机构、国际组织、行业协会、学术机构等不同领域的专业人士,通过主题演讲、圆桌探讨、分享对话等方式,研讨元宇宙应用、AIGC、RWA、数据资产化等众多议题。元宇宙大会的举办,在大湾区形成了广泛的影响力。
▲ 第一届湾区元宇宙大会
▲ 第二届湾区元宇宙大会
▲ 第三届湾区元宇宙大会除此以外,深圳市信息服务业区块链协会会定期针对特定主题、领域进行专项讨论,为行业人士提供充足的交流机会。仅 2023 年,协会就主办、承办多项交流峰会,包括并不限于 IFIC 香港峰会;首届 IEEE 标准大会;第七届 CSA GCR 大会等会议。
▲ 深圳市信息服务业区块链协会协 IEEE 标准大会
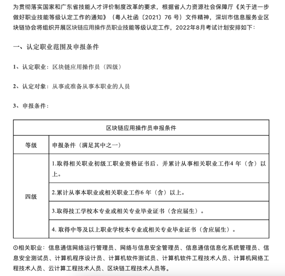
▲ 第 7 届CSA GCR大会深圳市信息服务业区块链协会针对区块链行业高技能人才短缺、区块链人才没有统一认定、从业人员素质有待提高的迫切需求,为区块链行业提供专业指导和技能认证。2020 年 3 月,成立教育培训中心。之后,深圳市信息服务业区块链协会参与推动了“区块链应用操作员”职业的设立,被人社部门遴选为职业技能等级认定机构。至今,累计培养了区块链应用操作员、区块链咨询师、元宇宙咨询师、数字经济管理师近万人,为数字经济发展培养了大量的专业人才。2023 年 12 月 28 日,协会发布《数据资产评估定价方法》团体标准,聚焦数据产生的质量,确立了使用区块链技术为数据资产确权定价的新方法,在数据安全合规、评估定价等方面取得了优秀成果。针对数据资产的特殊性,提出了“权识”的概念,并在重置成本法、收益现值法、市场价值法及期权定价法等传统资产评估方法的基础上,提出针对数据资产的“权识计量法”。对数据资产进行确权,在区块链的支持下,通过一系列流程确保数据使用者的权益得到充分确认和保护,包括使用者权识的验证、使用权配额的分配及监督,以及确保使用权配额与数据资产所有权比例的协调一致等。权识严格按照物权法相关要求形成,不涉及资产证券化,通过指示交付有效流转,有望真正实现通过技术让特殊资产高效率、低成本赋能实体经济。通过此项标准的发布,为各利益相关方,尤其是数据资产的评估者、持有者和使用者,提供权威而精准的数据资产评估和定价体系,成为区块链技术与数据资源相结合推动经济发展的基础举措。2024 年已至,随着香港和全球市场的监管环境越发明朗,区块链的更多商业化用例有望涌现。期待在新一轮的区块链行业发展中,深圳市信息服务业区块链协会继续发挥示范指导和信息交流平台的作用,为区块链在国内的更广泛应用,行业在国内的发展,增添更多助力。一文速览|香港虚拟资产 9 号牌 11 家持牌机构盘点
2023 年香港虚拟资产政策年度回顾:曙光已现
港元 or 美元稳定币,圆币、Hashkey、众安银行能否破局?
香港合规虚拟资产交易开户指南:胜利证券、Hashkey、OSL
水滴资本大山:区块链世界的开局是比特币,终局是比特币生态
《白露会客厅》2023 年初由 Web3 知名媒体人、KOL、香港区块链协会副会长、深圳信息服务业区块链协会常务副会长白露发起,深度聚焦香港合规虚拟资产及全球 Web3 创投市场,不定期在香港、上海、深圳、迪拜、新加坡、曼谷等地区举办线下闭门私享会进行深度链接,为 VC 与项目提供全球品牌战略及影响力咨询服务,以及 Web3 深度陪跑基金,寻找长期主义的 VC 同僚以及创始人们一起共建下一个十年的 Web3 独角兽。(Twitter 关注:@VictoriaWeb3)