
12 月 29 日,中泰国际助理行政总裁王龙在香港大公网发表《港优势独特 金融地位难取代》一文。文中就瑞士、香港、新加坡经济发展情况进行了对比,同时对香港拓宽赛道和健全相关法律法规的进程作出了分析。
重点内容:
1、港交所成为亚洲首个提供加密资产 ETF 产品的交易所,目前规模已达到 300 亿元;
2、特区政府牵头陆续成立 web3.0 协会,以及颁发虚拟资产管理牌照,推进该业务常规化;
3、2025 年香港或将推出衍生品的 11 号牌;
4、总体来看,香港具有如下几方面优势。①基础设施建设完备:专业的结算体系、金融牌照体系完善。②人才吸引力强:2023 年开始实施“高才通”,已吸引超过 10 万人才申请;③背靠内地的优势,设立了各种“通”道,如“港股通”交易量及托管量都与日俱增。
以下为文章原文内容:
2023 年美联储延续加息策略,对亚洲包括中资在内的资产均产生了较大影响。本篇为聚焦于香港金融市场现状,比对全球三大金融中心,以探讨香港独特优势,包括香港依托背靠内地的独特优势具有较强吸引力、特区政府为提升金融中心地位给予强力支持,以及香港拥有完善的金融和法律体系等。由此可见,香港国际金融中心的重要地位不会改变。
香港背靠内地、较其他区域仍具有较强吸引力和不可替代性;特区政府也在积极努力为企业建设更好的金融环境;此外香港金融体系及法律体系均较为完善,适合金融机构开展各类业务。因此,我认为香港金融中心的重要地位不会变。
从资产规模来看,瑞士、香港、新加坡分别位居全球财富管理中心前三。从同比增速来看,2017 至 2022 年,瑞士相较香港和新加坡,跨界财富增长率保持在 10% 以下较低水平,而香港在 2019 年增长率达到 45%。
香港的增长原因是多样化的,2019 年内地互联网业迅猛发展,众多互联网巨头和创业公司的崛起带动了内地的经济增长和创造了大量的新财富,新财富的持有者追求更专业、多样化和全球化的资产管理服务,他们倾向于选择如香港这样的国际金融中心来管理他们的财富;此外,政策方面来看,内地 2019 年实施了一系列金融开放措施,允许更多的资金流入香港市场。
虽然,近年来疫情叠加内地经济下行等因素的影响,一些高淨值客户将资产从香港转移到新加坡,对香港金融中心地位预期产生了一些影响。但从以下方面来看,香港国际金融中心的重要地位不会改变。
一、连接海外与内地的中枢
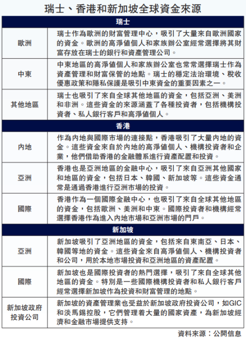
比较瑞士、香港、新加坡三大金融中心,香港依托背靠内地的独特优势仍具有较强吸引力。

瑞士:鉴于瑞士对欧洲和中东的税收优惠,以及其相似的文化,瑞士在吸纳来自欧洲、中东地区的资金方面具有天然优势,是欧盟和中东跨境投资者的首选金融中心,但欧盟国家的资产转移放缓,以及受地缘政治因素影响,一定程度上影响了瑞士的竞争力。
新加坡:新加坡地域上偏远、面积较小,更适合吸引非中国的东南亚国家的资金沉淀,包括来自东南亚、日本、韩国等地的资金,在家族办公室和财富管理方面具备优势。
香港:承接来自内地和其他国家的资金,虽然近年部分资金被转移到新加坡,但就目前数据看,没有转移到瑞士的趋势。而新加坡的金融产品丰富度、专业人才储备,相对香港有较大差距,因此,目前在新加坡开户的投资者仍很有可能将资金再次回投于香港的产品。
香港作为海外与内地的中枢,不论是基金或是资管,如果想参与进内地庞大的债券市场,优选即为香港。虽然目前部分外资由于信心不足有所撤退,但该行为大多与经济周期相关。
因此,我对于香港金融中心的地位不应太悲观,香港仍会成为中资机构、境内投资者出海的第一站。相比于新加坡,香港开户制度、开户成本、环境都是对中资机构、境内投资者最友好的。
二、拓新赛道提升竞争力
香港特区政府也在为提升金融中心地位而积极努力,一方面大力支持虚拟资产、绿色金融等方向的发展,同时对家族办公室等提供强力支持。
从去年开始,特区政府逐步放松加密货币的投资政策。去年 10 月 31 日,香港正式发布《有关香港虚拟资产发展的政策宣言》,同年 12 月 16 日,亚洲首批加密资产 ETF 基金于港交所上市,港交所成为亚洲首个提供加密资产 ETF 产品的交易所,目前规模已达到 300 亿元。
同时,特区政府牵头陆续成立 web3.0 协会,以及颁发虚拟资产管理牌照,推进该业务常规化,打造 web3.0 生态圈,目前一些金融机构已获得虚拟资产管理牌照。
绿色金融包括 ESG(环境、社会及管治),也是特区政府重点推进的方向。金管局协助特区政府推出《绿色和可持续金融资助计划》,截至 2023 年 6 月底,该计划涉及的债务总值超过 800 亿美元。
此外,特区政府今年也在大力推进家族办公室等方向,并提供了强力的免税政策,这也将为香港成为全球最大的离岸金融中心赋能。
三、金融和法律体系完善
香港的金融体系和法律体系都非常完善,具有专业的结算体系,适合金融机构开展各类业务。
香港金融牌照细分清晰,规定了 12 类牌照,而金融牌照的完善又将推动金融市场发展。现今虚拟资产牌照的颁发,2025 年香港或将推出衍生品的 11 号牌,都是香港金融牌照不断完善的体现。
香港具有健全的法治体系和严格的监管规定,充分保护投资者权益,增强市场透明度。香港在世界正义工程公布的《2023 年法治指数》东亚及太平洋地区继续排名第六,并在全球 142 个国家和地区中位列 23,整体排名维持一贯高位。
总体来看,香港具有如下几方面优势。①基础设施建设完备:专业的结算体系、金融牌照体系完善。②人才吸引力强:2023 年开始实施“高才通”,已吸引超过 10 万人才申请;③背靠内地的优势,设立了各种“通”道,如“港股通”交易量及托管量都与日俱增;
此外,2017 年推出的“北向通”,允许海外资金经由香港投入内地近 10 万亿美元规模的银行间债券市场,也成为海外资金参与中国债券市场不可或缺的渠道,从而使得大规模资金沉淀在了香港,目前托管量大约超过 1 万亿美元;
此外交易所也在境外推进公司债相关的交易所体系内部“债券通”,截至 2022 年 6 月,“债券通”已吸引全球百大资产管理公司中的 78 间,以及 36 个司法管辖区的 3513 名国际投资者。
因此,香港金融中心的重要地位不会变,较其他区域仍具有较强吸引力和不可替代性。
往期热点
港元 or 美元稳定币,圆币、Hashkey、众安银行能否破局?
香港合规虚拟资产交易开户指南:胜利证券、Hashkey、OSL
关于我们
(Twitter 关注:@VictoriaWeb3)
【免责声明】市场有风险,投资需谨慎。本文不构成投资建议,用户应考虑本文中的任何意见、观点或结论是否符合其特定状况。据此投资,责任自负。
