是什么在引爆 Bitcoin?Ordinals、Atomicals、Taproot Assets,谁是开启未来生态的金钥匙?
2023-11-22 05:46

自 Bitcoin 2021 年完成 Taproot 升级后,Bitcoin 从一个简单架构的、用来记录交易的区块链「公共账本」,变成了具备一定数据存储能力的区块链网络空间,而更深远地变化也从此刻开始。
放眼当下,Bitcoin 正在迎来量变到质变的发展节点,而这一轮发展周期的推动力就是「创新」—— 这些创新包括一批新兴协议的推出和 BRC-20 标准创建后带来的未来想象。

图源:imToken
根据网络公开资料的显示,2023 年,Bitcoin 的算力实现了超过 80% 的增长。相较于其他区块链数字资产,这个历史最悠久的数字资产正在焕发着新的生机,市场面的表现也越来越出色,新兴的 Bitcoin NFT 和 DeFi 类项目也在受到更多的关注。
伴随方兴未艾的 Bitcoin 应用开发,Bitcoin 生态正在形成。在此时机,本文将为区块链领域的读者梳理、简介 2023 年以来助力 Bitcoin 生态形成的、那些受到追捧的新型协议和值得关注的技术路线。
Ordinals 协议:
让 BTC 摆脱价值「虚无性」
2023 年 1 月,Bitcoin 核心开发者 Casey Rodarmor 正式发布 Ordinals 协议,这个协议构建的主要目标是:以 BTC( Bitcoin 上发行的 Cryptocurrency ) 的最小数量单位「Satoshi 」为基础,为 BTC 创建可追踪的唯一编号,并由此引入了序数(Ordinals)和铭文(Inscription)的概念,催生了 Bitcoin 网络里第一个 NFT 的诞生。
· 了解 Ordinal 理论、序数标识的规律和 Satoshi(Bitcoin 的数量单位词,中文译作「聪」) 相应的稀缺等级划分,可查阅:https://docs.ordinals.com
· 了解通过 Ordinal 协议如何将个性化内容写入一个 Satoshi,可查阅:https://github.com/ordinals/ord/blob/master/bip.mediawiki
截至目前,虽然 Ordinals 协议上线的时间尚不足一年,但既吸引了 Bitcoin 社区的参与者,也吸引了大量以太坊社区的开发者,围绕 Ordinals 改进和扩展的协议与应用正在不断涌现。
为什么 Bitcoin 创建了这么久,一直没有像以太坊一样出现 NFT?原因在于:Bitcoin 上难以运行智能合约。Ordinals 协议的创新和巧妙之处就在于,虽然 Bitcoin 上难以运行智能合约,不能出现以独立智能合约运行的 NFT, 但如果把赋予 NFT 与一般同质化数字资产 Cryptocurrency 差异的那些非同质化内容,标记到 Bitcoin 已有的资产 BTC 上,是不是也就创建了独特的 Bitcoin NFT?这个标记的过程,常被称为「铭刻」,标记在 BTC 上的非同质化内容,便被称为「铭文」(Inscriptions)。可见,Bitcoin NFT 实质上还是 BTC,只是变成了个性化的 BTC。2023 年以来,Bitcoin NFT 成交情况呈现高增长的趋势。根据 CryptoSlam 跟踪的数据,2023 年 5 月 ~ 6 月期间,Bitcoin NFT 的成交量位居公链 NFT 交易榜第二位,仅次于以太坊的 NFT 成交量。而截至 2023 年 11 月 20 日,近 30 天 Bitcoin 上的 NFT 交易额已超过 3.02 亿美元,站到了公链 NFT 交易额排行榜的首位,以太坊近 30 天的 NFT 交易量目前位居第二,为 2.96 亿美元,落后 Bitcoin。
△ 近 30 天各区块链 NFT 总交易量排行榜
图源:CryptoSlam,截图于 2023 年 11 月 20 日
△ 近 30 天单个 NFT 交易量排行榜
图源:CryptoSlam,截图于 2023 年 11 月 20 日
既然 Ordinals 协议可以在 BTC 上铭刻非同质化数据创建 Bitcoin 的 NFT,那是否能够通过 Ordinals 协议在 BTC 上部署合约,创建新的 Bitcoin Cryptocurrency 呢?2023 年 3 月 8 日,原 Twitter 用户 @domodata 提出了利用 Ordinals 协议在 BTC 上铭刻 JSON 格式的数据,实现在 Bitcoin 上部署合约的构想 —— BRC-20 资产发行标准宣告发布,同时,依托 BRC-20 标准的第一个 Bitcoin 铭文 Cryptocurrency「$ordi」正式发行,发行总量 2100 万个。从名字可以看出,BRC-20 标准对标的是以太坊 ERC-20 标准,BRC-20 所包含的 JSON 格式数据内容,主要包括 Deploy、Mint、Transfer 三项函数,对应着三项交易功能的实现:部署资产,铸造资产和转移资产。
了解 BRC-20 主要函数和更多信息,可查阅:https://domo-2.gitbook.io/brc-20-experiment/
● BRC-100
当 Ordinals 协议能够实现在 Bitcoin 上发行新类型的铭文 Cryptocurrency ( 虽然本质上还是 BTC),那么,构建基于铭文 Cryptocurrency 的生态也被立即提上了日程。2023 年 10 月 25 日,BRC-20 标准创建者,原 Twitter 用户 @domodata 所成立的基金会 Layer 1 Foundation 宣告发布 BRC-100 标准。BRC-100 标准是基于 Ordinals 协议的,在 Bitcoin 上创建去中心化应用程序(DApp)的设计标准,开发者可以借助 BRC-100 在 Bitcoin 上构建去中心化金融应用程序、区块链游戏。BRC-100 虽然是应用类的创建协议,但也涵盖了 BRC-20 已有的部署资产、铸造资产和交易资产等函数,相较于 BRC-20 更加全面,也让整个铭文资产方案更接近于以太坊 ERC-20 标准的架构和创建目标。
以上便是 Ordinals 协议发布以来,围绕 Ordinals 协议延展的技术产品或技术标准。
从发展时间线来看,Bitcoin 上的这场变革由 Ordinals 协议正式发布为起点,而 BRC-20 标准的发布则正式引爆了整个铭文类数字资产的热度。 但是,如果没有交易基础设施的支持,BRC-20 标准的广泛应用也可能发展的非常艰难,并且,从资产的实质来看,铭文 Cryptocurrency 还是 BTC,自身的价值并不凸显,也缺乏实际的场景应用价值,BTC-100 标准的发布恰值时机,是 Bitcoin 上铭文类型数字资产未来发展的关键所在。事实上,根据 Bitcoin 这条区块链的构建规划和目标,Ordinals 协议的出现其实也是一种必然 —— Ordinals 协议不是第一个、也不是唯一一个尝试在 BTC 的交易中「铭刻」(可以理解成「存储」)数据或者「标识」数据的技术协议,但 Ordinals 协议是第一个实现了铭刻的数据可以跟随 BTC 流通的技术协议,让 BTC 摆脱了区块链 Cryptocurrency 类数字资产难以解决的「虚无性」风险,这种价值叠加的技术逻辑思路,确实非常巧妙。Atomicals 协议:
让创造 BTC 资产变得更简单
伴随 Bitcoin 铭文资产的热度兴起, 2023 年 9 月 17 日,Atomicals 协议正式发布。Atomicals 协议的发布目标同样是着眼于创建 Bitcoin 上的 Cryptocurrency 类数字资产,但针对此前发布的 BRC-20 标准进行了若干优化,力争可以更简单地在 Bitcoin 上进行「数字物品」的「创造」。比如在数据存储上,可以储存一个或多个创建时的文件,但 BRC-20 标准只能铭刻一个文件。- 和 BRC-20 一样,也是基于 UTXO 设计。
- 使用 Bitcoin 的最小单位「Satoshi(聪)」作为基本单位。
- 应用 Atomicals 协议的资产发行标准是 ARC-20。
- ATOM 是遵循 ARC-20 标准发行的资产名称。
ARC-20 标准相比较 BRC-20 标准,一个显著的区别是:在 ARC-20 标准中,只有创建和更新资产时会用到 Taproot 地址(即 P2TR),但资产转移时不会用到,即不会在链上记录相关数据;但在 BRC-20 标准中,部署、铸造、更新、转移等所有交互行为均需要用到 Taproot 地址。
除了上文提到的 Ordinals 协议、Atomicals 协议, Ordinals 创办人 Casey Rodarmor 为了解决 BRC-20 的缺陷,基于 UTXO 模型还发布了 RUNE 协议,不过目前暂没有应用上线。此外,还有知名开发者 BennyTheDev 针对 BRC-20 的缺陷设计的 OrdFi 生态协议……均在 Bitcoin 社区里热度渐起。
不同的技术方案,又正在衍生出了花样繁多的应用或产品。Taproot Assets :
Bitcoin 上构建「合约」的另类解决方案
2023 年 10 月 18 日,闪电网络( Lightning Labs)发布了 Taproot Assets 主网 alpha 版本,受到了众多区块链参与者的关注。Taproot Assets 是一个与闪电网络直接集成的技术协议,支持创建 Cryptocurrency 和 NFT 类资产。众所周知,Bitcoin 的设计架构使其并不能完整运行智能合约,但还是可以实现一定的编程能力,比如:在 Taproot 地址(即 P2TR)的脚本中写入「简单的代码」,然后把这个代码当成 UTXO 的条件指令来执行。在 Taproot Assets 的资产发行场景内,上述「简单的代码」能够被指定为某类通证资产的发行规则,同时可以接入一组多签地址,两方可以共同触发这串「简单的代码」,即生成多签地址的一方,和多签地址的一方,均可以成为该通证资产的发行人。因此, Taproot Asset 主网还实现了点对多的交易场景,能够实现在一个交易通道内将资产转发到多个账户地址 —— 这是 Taproot Asset 主网与传统闪电网络( Lightning Labs)最大的差异,因为传统闪电网络只支持点对点的交易场景。
但是,要在 Taproot Assets 主网上发行资产,由于对接着多签系统,且不使用 Bitcoin 作为数据有效性的层,相对于运用 Ordinals 协议或相关标准进行的铭文资产发行,可能会带来相对较高的工程门槛和发行成本。但有行业人士认为,闪电网络具备进行高频交易的优势,或许能够通过 Taproot Assets 主网,实现在 Bitcoin 上流通 USDT 等热门 Stable Coin 的场景。
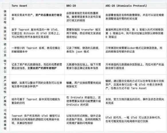
△ Taproot Assets、基于 Ordinals 协议的 BRC-20、基于 Atomicals 协议的 ARC-20 比较
图源:网络
2024 年即将到来,Bitcoin 也即将进入下一轮减半的周期,虽然无法确切预估减半发生的具体时间,但每当新一轮减半周期的临近,Bitcoin 都会出现很多新兴的协议或交易模式。当我们通观这些创新模式能够感知到:为 Bitcoin 寻求未来增值,保障资产流通性和开发者的利益,这始终是一个长久的议题。而在探索这些议题的过程中,如何能让更多的参与者进入 Bitcoin,是生态能否最终建立并保持持续创新的前提 —— 而要实现这一切,不仅要有价值吸引,还要能降低资产获得的门槛。
想了解更多区块链技术、工具和数字资产信息
请关注我们
【免责声明】市场有风险,投资需谨慎。本文不构成投资建议,用户应考虑本文中的任何意见、观点或结论是否符合其特定状况。据此投资,责任自负。